能源是经济社会发展的基础和保障,目前,由潍坊市发改委牵头编制的《潍坊市能源发展“十四五”规划》正面向社会公开征求意见。“规划”提出了全市能源发展的六项重点任务,包括:优化能源结构调整、夯实能源供应基础、拓展能源创新模式、保障能源安全生产、强化能源绿色转型、提升能源惠民服务。其中,在优化能源结构调整方面,“规划”提出要“加快新能源推广应用规模”,拓展多样化开发模式,以光伏开发为重点,以风电、生物质能、地热能等为补充,推动可再生能源快速发展。到2025年,可再生能源电力装机总容量达到1300万千瓦以上,力争达到1500万千瓦以上。

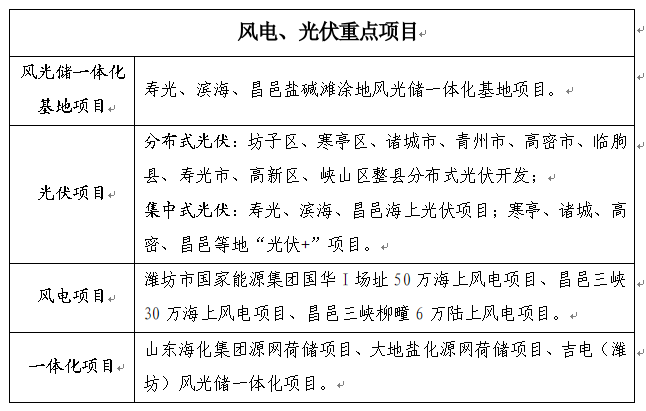
风电方面,坚持规划引领,试点先行,充分利用寿光、昌邑、滨海盐碱滩涂地资源,集中打造潍坊北部风光储一体化示范基地,探索开展源网荷储、多能互补一体化试点。科学布局陆上风电,有序推进海上风电与海洋牧场融合发展试点示范,加快平价海上风电项目建设。到2025年,力争风电装机容量290万千瓦以上。
光伏方面,秉承“应建尽建”原则,大力发展光伏发电。鼓励采用农光互补、渔光互补、盐光互补、生态治理等模式,因地制宜发展“光伏+”集中式电站。以北部盐碱滩涂地资源为重点,重点打造千万千瓦级风光储一体化基地。依托近海海域资源,采用渔光互补、多能互补等模式,推动桩基固定式海上光伏开发建设和漂浮式海上光伏示范。加快推进整县(市、区)分布式光伏规模化开发试点,推进工业厂房、公共建筑、居民住宅等屋顶光伏建设,优先发展“自发自用、余电上网”分布式光伏。到“十四五”末,50%以上的试点县(市、区)达到国家规定试点标准,即党政机关建筑、公共建筑、工商业厂房、农村居民屋顶总面积安装光伏发电比例分别不低于50%、40%、30%、20%。开展“百乡千村”绿色能源发展示范,努力打造绿色低碳发展示范工程。到2025年,光伏发电装机规模达到1000万千瓦以上。

生物质能及其他方面,统筹推进生物质能、光热能、地热能、核能等清洁能源多元化发展。结合县域经济发展和新型城镇化建设,科学布局生活垃圾焚烧发电项目。依托生物质资源优势,有序推进生物质热电联产项目建设,鼓励大型燃煤机组耦合生物质项目建设。积极推广生物质非电利用,集中打造生物质成型燃料收集、加工和销售基地。实施乡村振兴战略,大力推广农村沼气利用。积极推进地热能开发利用,实现地热能和集中供热有机结合。稳妥开展核能小堆的选址,适时启动示范工程建设。坚持太阳能光热利用并重,不断扩大太阳能利用规模。到2025年,全市生物质发电装机容量力争实现30万千瓦以上。

